网站首页
学院简介
学院概况
现任领导
师资队伍
荣誉专栏
党建引领
组织生活
党建活动
新闻中心
通知公告
学院新闻
专业建设
给排水工程技术
建筑电气工程技术
建筑设备工程技术
建筑消防技术
智能焊接技术
理化测试与质检技术专业
电气自动化技术
智能机电技术
教学科研
教学科研
产教结合
学生工作
思政教育
团学风采
实验实训室建设
各实验实训室简介
实验队伍
仪器设备
文件制度
招生就业
网站首页
>
实验实训室建设
>
文件制度
>
正文
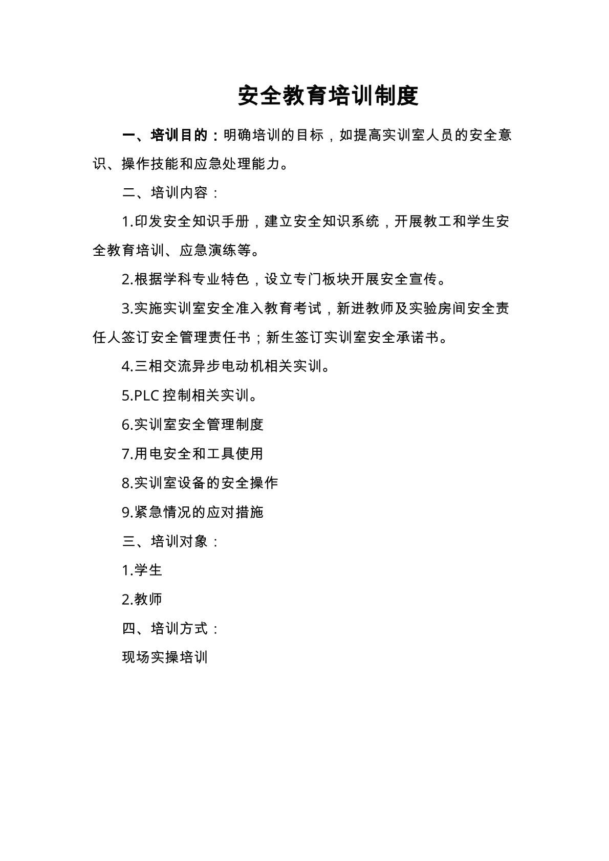
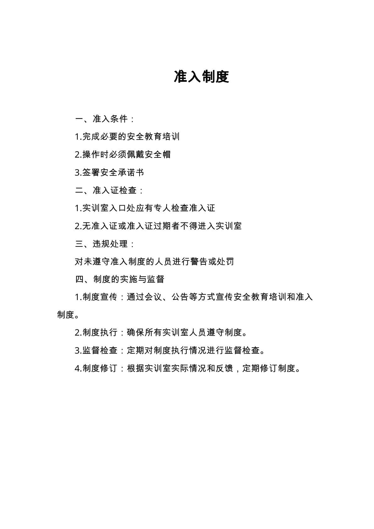
电气实训室--安全教育培训制度、准入制度
发布时间:2024-09-27
作者:
浏览次数:
关闭
打印
责任编辑:智能制造学院
友情链接
更多
>>
学院简介
学院概况
现任领导
师资队伍
荣誉专栏
党建引领
组织生活
党建活动
新闻中心
通知公告
学院新闻
专业建设
给排水工程技术
建筑电气工程技术
建筑设备工程技术
建筑消防技术
智能焊接技术
理化测试与质检技术专业
电气自动化技术
智能机电技术
教学科研
教学科研
产教结合
学生工作
思政教育
团学风采
实验实训室建设
各实验实训室简介
实验队伍
仪器设备
文件制度
招生就业